骨质疏松是一种常见的代谢性骨骼疾病,其发生机制为破骨细胞介导的骨吸收长期超过成骨细胞驱动的骨形成。然而,调控成骨功能障碍、并将细胞代谢与分化调节相联系的分子机制仍不清楚。在本研究中,通过生物信息学筛选并在 Sirt5 基因敲除小鼠中进行功能验证,鉴定到 Sirtuin 5(Sirt5)是成骨过程中的关键调控因子。机制上,Sirt5 通过去琥珀酰化 Slc25a4第147位赖氨酸(K147)来维持线粒体稳态,这一点由定量琥珀酰化组学分析和位点突变实验所证实。该位点的特异性去琥珀酰化促进了 Slc25a4 的降解,从而减轻线粒体氧化应激并促进成骨细胞分化。更重要的是,Slc25a4-K147 的琥珀酰化会驱动骨质疏松进展,而 Sirt5 介导的去琥珀酰化则具有保护作用。本研究揭示了 Sirt5–Slc25a4–K147 轴作为连接线粒体代谢与骨稳态的新型调控机制,并为骨质疏松治疗提供了潜在靶点。本研究于2025年11月发表在《Bone Research》IF:15期刊上。
技术路线:

主要实验结果:
1、SIRT5被鉴定为调控骨质疏松的关键基因
作者通过使用两个骨质疏松的数据集GSE80614和GSE100752,分别进行WGCNA,并对关键模块中的基因和DEGs取交集,获得371候选基因,随后通过PPI和系数聚类分析锁定了top的Hub基因,其中ROC表明SIRT5和NPR3是最大的风险因子。鉴于SIRT5与线粒体功能相关,作者从而确定进一步关注SIRT5。

图1 SIRT5被鉴定为调控骨质疏松的关键基因
2、SIRT5敲低通过损伤骨形成加速小鼠的骨质疏松
为探究SIRT5的功能,作者构建了SIRT5敲低小鼠(Sirt5-/-),并进行OVX模型构建,如图2所示,各方面表型和病理证据都表明敲低SIRT5抑制骨形成加速骨质疏松症。

图2 SIRT5敲低诱导小鼠的骨质疏松
3、SIRT5增强骨发生并抑制凋亡通过促进线粒体呼吸
对Sirt5-/-和未敲低的小鼠BMSC进行转录组测序,发现DEGs主要富集至线粒体相关生物学过程和途径(图3A-B)。并且体外敲低SIRT5抑制BMSC的骨生成(图3C-D)以及细胞的线粒体呼吸(图3E-F)并促进BMSC的凋亡(图3G)。
作为一种依赖NAD+的去乙酰化酶,SIRT5介导赖氨酸去谷氨酰化、去琥珀酰化和 depropionylation来调节细胞过程。为了确定SIRT5介导的成骨功能对其酶活性的依赖性,作者构建了一个催化失活突变体(H158Y)。结果显示,SIRT5野生型WT可促进ALP阳性成骨细胞数量,但是MUT突变型则不行(图3H),重要的是,MUT突变型也丢失了SIRT5对BMSC细胞线粒体呼吸和细胞凋亡的影响(图3I-L),表明SIRT5对线粒体呼吸调控介导的成骨分化的影响依赖于其酶活催化活性。

图3 SIRT5增强骨发生并抑制凋亡通过促进线粒体呼吸
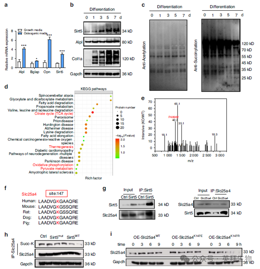
4、SIRT5去琥珀酰化SLC25A4的K147位点导致其降解
接下来进一步探究SIRT5发挥成骨分化调控作用依赖于何种酶活修饰作用,泛赖氨酸修饰分析结果显示在BMSC的不同时间点,其乙酰化水平维持不变,但是整体琥珀酰化水平逐渐下降(图4C),表明SIRT5的作用依赖于琥珀酰化。
使用LC-MS/MS鉴定SIRT5琥珀酰化修饰的靶蛋白,发现其结合蛋白主要参与线粒体功能相关途径,包括TCA循环,氧化磷酸化等(图4D)。通过比较分析后锁定K147琥珀酰化修饰增强的SLC25A4(图4E)。这个蛋白的K147位点在物种间高度保守(图4F)。CO-IP验证了SIRT5和SLC25A4的互作(图4G)。为进一步验证SIRT5和SLC25A4的互作依赖K147位点的琥珀酰化,将SIRT5上该位点突变,然后进行IP实验,结果发现,野生型细胞中SLC25A4的琥珀酰化修饰显著下降,但突变组中不受影响(图4H)。此外,将SLC25A4基因上的K147位点突变(Slc25a4K147R和Slc25a4K147E)的过表达质粒转染至细胞中,其中Slc25a4K147E突变体模拟的是琥珀酰化修饰状态,而Slc25a4K147R突变体模拟的是去琥珀酰化修饰状态。结果显示,CHX处理后,相比于Slc25a4K147E突变体组,Slc25a4K147R突变体组的蛋白加速降解(图4I)表明,Sirt5通过去除K147位点琥珀酰化修饰促进Slc25a4的降解。

图4 SIRT5去琥珀酰化SLC25A4的K147位点导致其降解
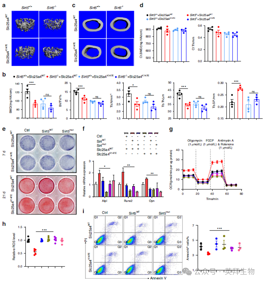
5、SLC25A4的K147位点琥珀酰化抑制骨发生和线粒体呼吸
为了研究Slc25a4 K147琥珀酰化在成骨过程中的作用,使用AAV载体通过鞘内注射将Slc25a4K147E或Slc25a4K147R变体传递到骨髓。结果显示,相比于去琥珀酰化状态的Slc25a4K147R变体组,琥珀酰化状态的Slc25a4K147E变体组的骨形成显著下降,线粒体呼吸受损,骨质疏松加剧。

图5 SLC25A4的K147位点琥珀酰化抑制骨发生和线粒体呼吸
6、SIRT5促进骨发生依赖于SLC25A4的去琥珀酰化
接下来作者进行回复实验探究SIRT5介导的保护作用是否需要SLC25A4的去乙酰化,为此在SIRT5敲低和野生型背景的小鼠中过表达Slc25a4WT和Slc25a4K147E变体。当Slc25a4K147E变体过表达时,SLC25A4不能被去琥珀酰化,无论是SIRT WT还是Sirt5-/-小鼠的骨形成均显著下降,且没有差异(图6a-d)。类似的,Slc25a4K147E变体也显著增加了细胞的ROS水平和细胞凋亡,引起了骨质疏松。这些结果表明SIRT5促进骨发生依赖于SLC25A4的去琥珀酰化。

图6 SIRT5促进骨发生依赖于SLC25A4的去琥珀酰化
参考文献:
Chen, J., Jiang, X. Sirtuin 5-mediated desuccinylation of Slc25a4 inhibits osteoporosis by enhancing mitochondrial respiration.Bone Res 13, 93 (2025).