脂质代谢与抗肿瘤免疫和自体免疫紊乱密切相关。然而,脂质代谢在葡萄膜炎发病机制中的具体作用仍不清楚。本文利用实验性自体免疫葡萄膜炎(EAU)小鼠颈部引流淋巴结进行scRNA,揭示了Th17细胞中脂肪酸的丰度增加。并发现DCAT1的表达在EAU中升高,但是在多种免疫抑制药物作用下显著下降。抑制DCAT1可阻碍脂肪酸转化为中性脂滴,导致脂质过氧化积累,Th17细胞比例随之降低。利用Fer-抑制脂质过氧化可显著恢复DCAT1抑制剂引起的Th17细胞数量下降。此外,验证了Vogt-Koyanagi-患者(一种人类葡萄膜炎)CD4+ T细胞中DGAT1。抑制DGAT1诱导人CD4+T细胞脂质过氧化和Th17细胞的比例降低。本研究于2025年4月发表在《JCI Insight》期刊IF:6.1。
技术路线:

主要实验结果:
1、EAU小鼠中Th17细胞表现出大量脂肪酸积累
作者运用自己实验室此前发表的EAU小鼠CDLNs的scRNA-seq数据分析发现,与对照组比较,Th17细胞中脂质分解代谢相关基因下降,脂肪酸合成(如 Fasn、Gpat4)、脂肪酸摄取(Fabp5)、甘油三酯合成(Agpat4, Dgat1)、胆固醇转运(Surf4, Tspo)相关基因均上调(图1A)。CD4+ T细胞具有类似的表达模式(图1 B)。scFEA 代谢通量计算表明 Th17细胞从 Acetyl-CoA 到脂肪酸的代谢流强于其他 CD4+亚群,且 EAU 中 Th17 的该流量进一步上升(图1C-D)。流式细胞术脂肪酸摄取实验BODIPY FLC16)显示 EAU 小鼠 Th17细胞和整体 CD4+ T 细胞对外源脂肪酸的摄取显著增加(图1E-F),与转录组结果一致。这些结果表明EAU的Th17增加脂肪酸的合成与摄取。

图1 EAU小鼠中Th17细胞表现出大量脂肪酸积累
2、利用免疫抑制剂可以挽救DGAT1的表达
整合了多个免疫抑制治疗组(CSA、DMF、MMF)与 EAU 对照的单细胞数据后,发现 TRE 组不同免疫细胞整体“细胞对脂质反应”通路下调,说明药物改变了脂质代谢相关程序(图2A)。进一步关注T细胞的9个亚群,发现CD4+ T 和Th17细胞在TRE组也表现出“细胞对脂质反应”通路下调,以及IL-17,T细胞受体,和T细胞激活相关通路的下降(图2B-C)。随后作者比较了所有样本中Th17细胞中脂质代谢相关基因的表达,发现相比于其余免疫抑制药物组,DGAT1的表达在EAU组显著升高(图2D)。流式细胞术显示EAU组Th17细胞中DGAT1的表达显著升高,CD4+ T 细胞中则没有显著改变(图2F-F)。使用中性脂质染料(BODIPY 493/503)定量中性脂质滴,结果显示EAU组Th17细胞中中性脂质滴显著增多(图2G),与较高的FAs丰度一致,使用荧光脂质过氧化传感器(BODIPY 581/591 C11)评估的细胞脂肪毒性发现在EAU组的Th17细胞中与对照组相比显著升高(图2H)。

图2 利用免疫抑制剂可以挽救DGAT1的表达
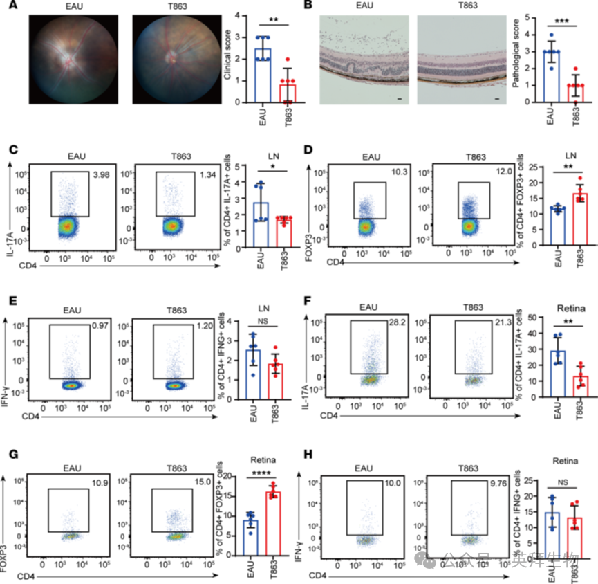
3、抑制DGAT1缓解EAU
DGAT1 小分子抑制剂T863处理EAU小鼠,显著改善其其临床病理(图3A-B)。并且T863能显著降低Th17细胞比例,增高Treg细胞比例,恢复Th17/Treg平衡,改善病情(图3C-H)。

图3 抑制DGAT1缓解EAU
4、T863诱导CDLNs的免疫谱的功能改变
对EAU与T863组小鼠CDLNs 进行单细胞测序,并对免疫细胞进行聚类(图4A-D),发现T863 组下调了 IL-17 信号、T 细胞活化、细胞对脂质反应等通路,同时上调了程序性细胞死亡、氧化应激、细胞衰老与蛋白降解等通路(图4E-F)。对CD4T细胞进行进一步聚类以及脂质代谢分析,发现Th17 细胞在 T863组表现出脂质摄取合成相关基因(Fabp5、Agpat4、Dgat1)下降,脂肪酸分解/氧化基因(Acad9、Acadm、Acads、Acat2、Prkaa1)趋势上升(图4H-I)。对比较组的DEGs进一步分析鉴定到14个hub基因(图4J)。其中,Txnip在Th17细胞中响应T863处理而下降。

图4 T863诱导CDLNs的免疫谱的功能改变
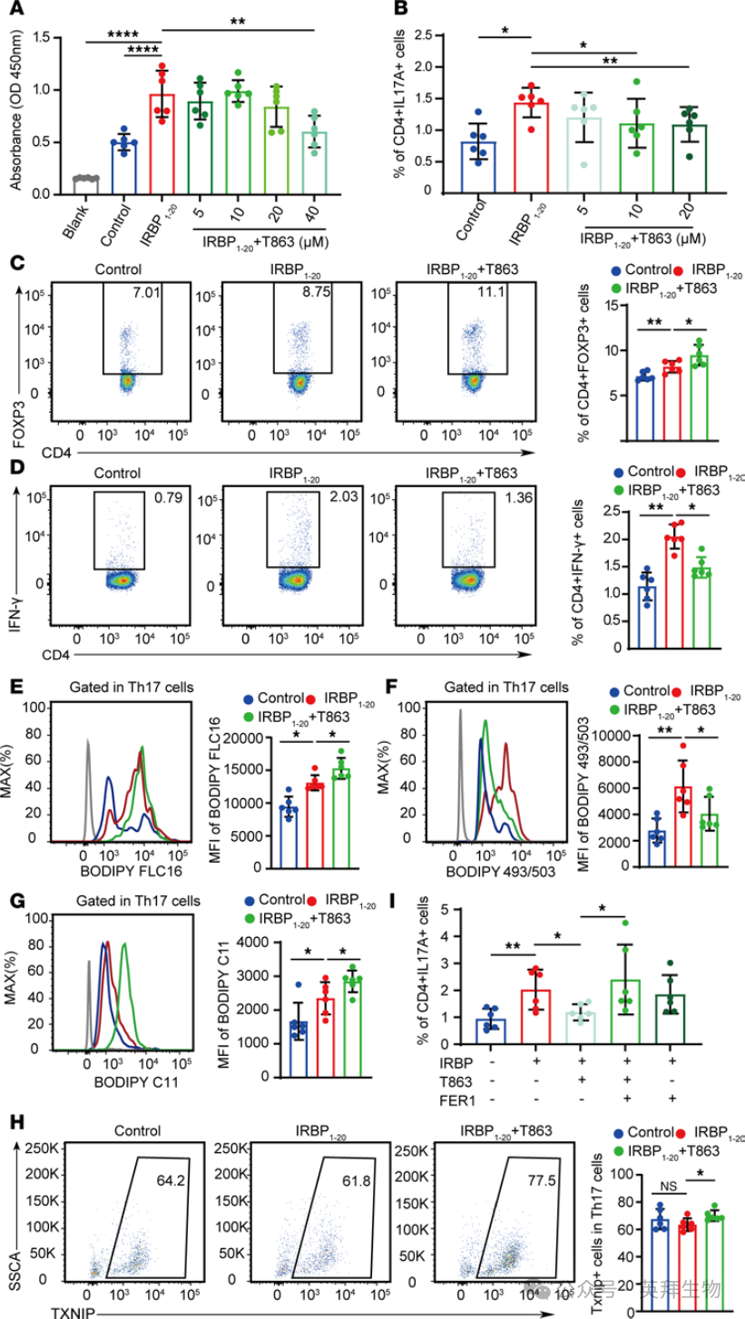
5、DGAT1 通过抑制脂质过氧化维持 Th17存活
T863 在 20 μM 对 CDLN 细胞 72 h 无明显细胞毒(CCK8),因此采用该剂量进一步体外实验(图5A-B),T863 处理降低 IL-17A⁺(Th17)百分比、升高 Foxp3⁺(Treg),并减少增殖标志物 Ki67(图5C-D)。T863 处理减少 BODIPY 493/503 染色(中性脂质滴)的数量,表明脂质滴生成受阻;同时 BODIPY FLC16(自由 FA 探针)水平升高,BODIPY 581/591 C11(脂质过氧化探针)显著上升,表明FA 堆积并发生过氧化(图5E-G)。T863 处理导致 Th17 中 Txnip 蛋白量上升(图5H),Fer-1(脂质过氧化抑制剂)单独处理不能改变 Th17 比例,但在 T863 存在时,Fer-1 能部分/显著恢复被 T863 减少的 Th17 数量,证明 T863 通过增加脂质过氧化来减少 Th17,且该过程可被 Fer-1 抑制(图5I)。

图5 DGAT1通过脂质过氧化调控Th17细胞的存活
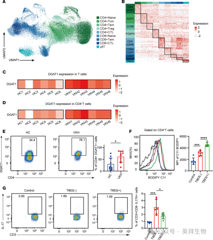
6、在人VKH疾病中验证DGAT1的功能
接下来分析人的VKH 患者 vs 健康对照的scRNA-seq,PBMC 单细胞数据,同样鉴定到9种 T 细胞亚群(图6A-B)。VKH 患者的 CD4+ T 细胞整体及 Th17 中 DGAT1 表达相对提升(图6C-D)。对来自 VKH 活动期患者的 PBMC 进行流式:CD4+DGAT1+细胞比例显著高于健康对照(图6E)。用 T863 处理人 PBMC,发现CD4+ 细胞的脂质过氧化(BODIPY 581/591 C11)显著上升;同时 Th17 百分比下降(图6F-G),这与小鼠实验一致。

图6 在人VKH疾病中验证DGAT1的功能
参考文献:
Wang T, Duan R, Li Z, Zhang B, Jiang Q, Jiang L, Lv J, Su W, Feng L. Lipid metabolism analysis reveals that DGAT1 regulates Th17 survival by controlling lipid peroxidation in uveitis. JCI Insight. 2025 Apr 8;10(7):e184072. doi: 10.1172/jci.insight.184072. PMID: 40197365; PMCID: PMC11981632.