环状RNA在前列腺癌发病中的作用机制尚未明确,本研究探究circPHGDH在前列腺癌中的功能及调控机制,通过多种细胞和分子实验评估细胞行为、解析分子通路并检测ESRP1乳酸化修饰。研究发现,circPHGDH在前列腺癌组织和细胞中高表达,敲低该基因可显著抑制前列腺癌细胞的增殖、迁移、侵袭、上皮-间质转化及糖酵解。分子层面,circPHGDH作为miR-149的分子海绵,调控其靶基因RAP1B;剪接因子ESRP1促进circPHGDH 的生物合成,而糖酵解产物乳酸通过促进ESRP1的K43位点乳酸化维持其稳定性,circPHGDH 敲低则会抑制该修饰。体内实验证实,circPHGDH通过miR-149/RAP1B 轴促进肿瘤生长和转移,敲低后可显著抑制肿瘤进展。综上,乳酸化修饰的ESRP1/circPHGDH/miR-149/RAP1B正反馈调控轴推动前列腺癌进展,该研究为前列腺癌发病机制提供新见解,也为其治疗提供了潜在靶向位点。这篇文章于2026年2月27日发表于《EXPERIMENTAL AND MOLECULAR MEDICINE》期刊上,IF:12.9。
研究技术路线:

主要实验结果:
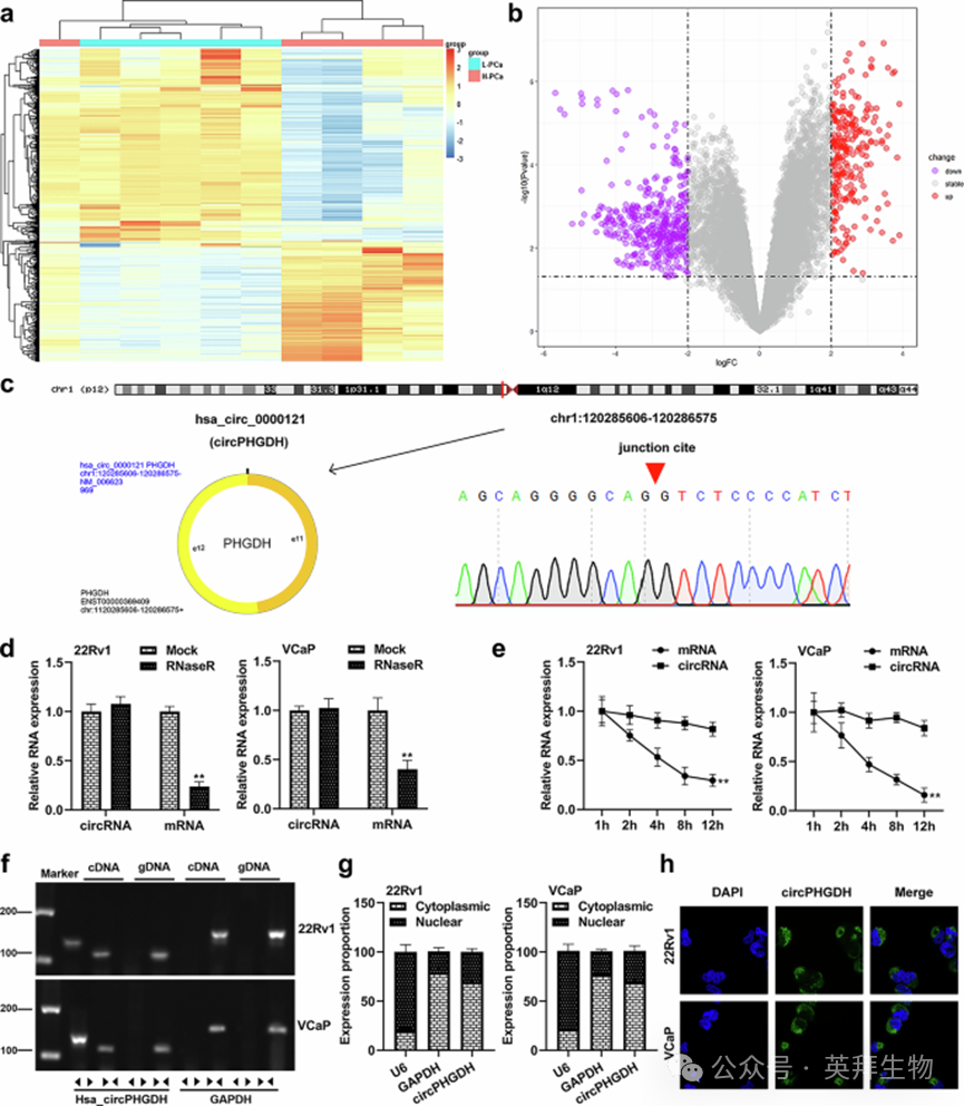
1、前列腺癌中circPHGDH的鉴定
为筛选参与前列腺癌进展的关键环状 RNA,我们首先进行了芯片分析,结果显示高分级与低分级前列腺癌组织中存在多种差异表达的环状 RNA(图 1a、b)。在这些差异表达的环状 RNA 中,circ_0000121的功能尚未明确,因此我们将其选为后续研究对象,并将其命名为 circPHGDH,其基因结构如图 1c 所示。该环状 RNA 由 PHGDH 基因的两个外显子反向剪接形成,定位于人 1 号染色体 120285606-120286575 位点,且其反向剪接连接位点已通过桑格测序验证。
随后,我们对circPHGDH 的分子特征进行了验证。作为典型的环状 RNA,经核糖核酸酶 R(RNase R)处理后,线性 PHGDH 信使 RNA 发生降解,而 circPHGDH 的表达水平几乎未受影响(图 1d)。actinomycinD 处理实验显示,线性 PHGDH 信使 RNA 的半衰期约为 4 小时,而 circPHGDH 的半衰期超过 12 小时(图 1e)。此外,荧光定量 PCR 及电泳结果表明,circPHGDH 可从互补 DNA 中扩增得到,而无法从基因组 DNA 中扩增(图 1f)。
亚细胞分离实验和荧光原位杂交实验结果显示,circPHGDH 主要定位于 22Rv1 和 VCaP 前列腺癌细胞的细胞质中(图1g、h)。以上结果共同证实,circPHGDH 是前列腺癌细胞中一种结构稳定的经典环状 RNA。

图1 前列腺癌细胞中circPHGDH的鉴定
2、circPHGDH促进前列腺癌细胞的增殖、迁移、侵袭、上皮-间质转化及糖酵解
为探究circPHGDH在前列腺癌中的生物学功能,我们首先检测了其在临床样本中的表达水平,荧光定量 PCR 结果显示,与癌旁正常组织相比,前列腺癌组织中 circPHGDH 的表达显著上调(图 2a)。我们将 51 例前列腺癌患者按 circPHGDH 表达水平分为高表达组和低表达组,临床特征相关性分析显示,两组患者的年龄、肿瘤数目无显著差异,而 circPHGDH 高表达与肿瘤体积增大、T 分期升高及远处转移显著相关,提示 circPHGDH 可能是调控前列腺癌进展的关键分子。
同时,与永生化正常前列腺上皮细胞系 WPMY1 相比,多种前列腺癌细胞系中 circPHGDH 的表达均显著升高(图 2b)。其中 22Rv1 和 VCaP 细胞中 circPHGDH 的内源性表达水平相对较高,因此我们选择这两种细胞系开展后续实验。我们在上述细胞中分别敲低和过表达 circPHGDH,荧光定量 PCR 验证了转染效率,结果显示,sh-circPHGDH可显著下调 circPHGDH表达,而oe-circPHGDH 可显著上调其表达(图 2c)。
功能实验结果显示,敲低circPHGDH 可显著抑制 22Rv1 和 VCaP 细胞的增殖、迁移和侵袭能力,而过表达 circPHGDH 则可促进这些恶性生物学行为(图 2d-f)。蛋白质免疫印迹实验结果显示,敲低 circPHGDH 可上调上皮标志物 E - 钙粘蛋白的表达,下调间质标志物 N - 钙粘蛋白的表达;而过表达 circPHGDH 则呈现出相反的表达趋势(图 2g)。此外,细胞能量代谢检测实验显示,敲低 circPHGDH 可降低细胞的细胞外酸化率、提高耗氧率,而过表达 circPHGDH 则可提高细胞外酸化率、降低耗氧率(图 2h、i)。以上结果表明,circPHGDH 作为癌基因,可通过促进前列腺癌细胞的增殖、迁移、侵袭、上皮-间质转化及糖酵解过程,推动前列腺癌的发生发展。

图 2 circPHGDH促进前列腺癌细胞的增殖、迁移、侵袭、上皮-间质转化及糖酵解
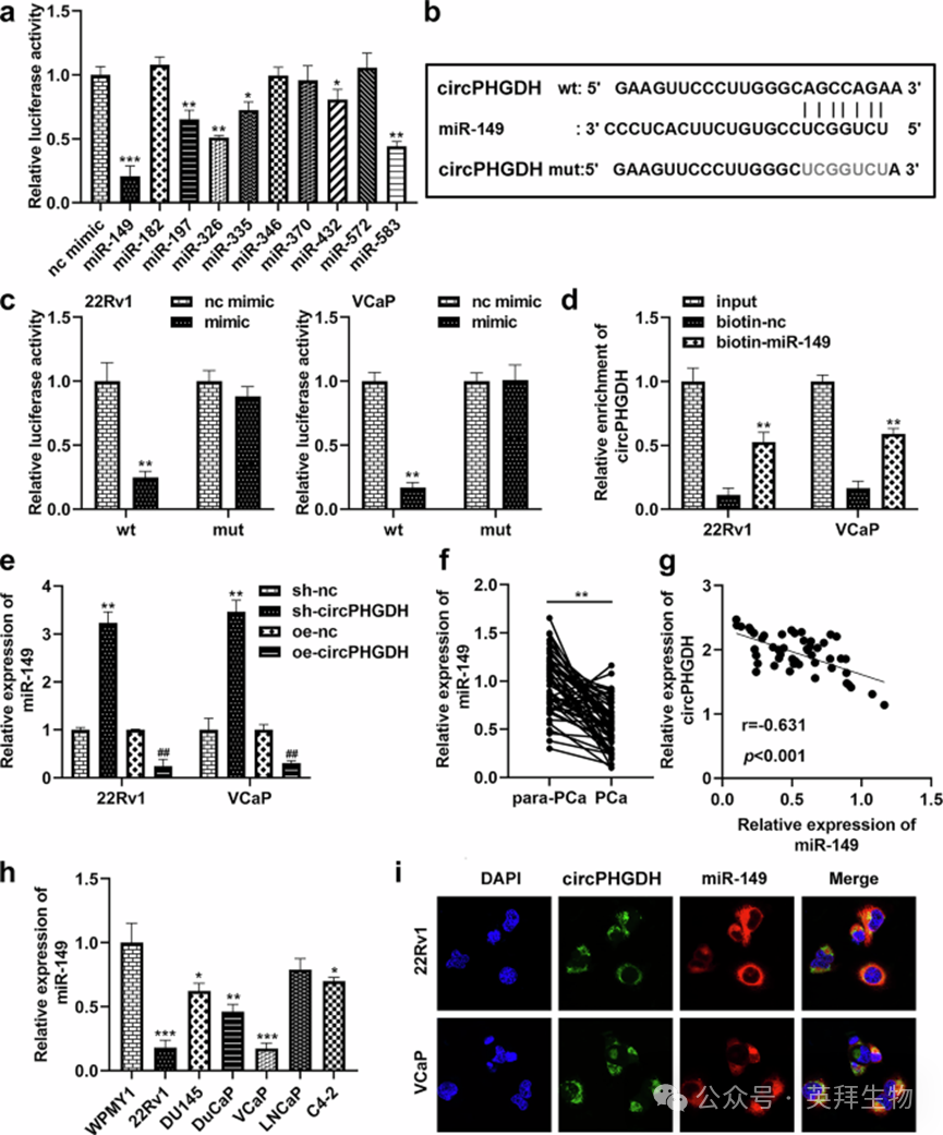
3、circPHGDH在前列腺癌细胞中充当miR-149的分子海绵
为阐明circPHGDH 发挥作用的分子机制,我们通过双荧光素酶报告基因实验筛选其潜在靶向的微小RNA,最终选择 miR-149 开展后续研究,因其对荧光素酶活性的抑制作用最为显著(图 3a)。生物信息学分析预测,circPHGDH 序列中存在 miR-149 的潜在结合位点(图 3b)。双荧光素酶报告基因实验验证显示,过表达 miR-149 可显著降低含野生型 circPHGDH 序列的报告基因的荧光素酶活性,而对突变型报告基因无显著影响(图 3c)。RNA 下拉实验进一步证实了二者的直接相互作用,生物素标记的 miR-149 探针可特异性富集 circPHGDH(图 3d)。
此外,敲低circPHGDH 可显著上调 miR-149 的表达,而过表达 circPHGDH 则可显著下调 miR-149 的表达(图 3e)。临床样本检测结果显示,前列腺癌组织中 miR-149 的表达水平显著低于癌旁正常组织(图 3f),且 Pearson 相关性分析显示,前列腺癌组织中 circPHGDH 的表达与 miR-149 的表达呈显著负相关(r=-0.631,P<0.001;图 3g)。细胞系检测结果显示,与 WPMY1 细胞相比,前列腺癌细胞系中 miR-149 的表达显著降低(图 3h)。荧光原位杂交实验结果显示,circPHGDH 与 miR-149 共定位于前列腺癌细胞的细胞质中(图 3i)。以上结果证实,circPHGDH在前列腺癌细胞中可充当miR-149 的分子海绵,通过吸附miR-149 调控其表达。

图 3 circPHGDH 在前列腺癌细胞中充当miR-149的分子海绵
4、下调miR-149可逆转敲低circPHGDH对前列腺癌细胞生物学行为的抑制作用
为验证circPHGDH是否通过调控 miR-149 发挥生物学功能,我们开展了挽救实验。实验结果显示,转染 miR-149 模拟物可显著上调 miR-149 的表达,转染 miR-149 抑制剂则可显著下调其表达,证实了转染效率。重要的是,miR-149 抑制剂可逆转敲低 circPHGDH 对前列腺癌细胞增殖、迁移和侵袭的抑制作用;同时,敲低 circPHGDH介导的 E - 钙粘蛋白上调和 N - 钙粘蛋白下调效应,也可被 miR-149 抑制剂逆转。此外,miR-149 抑制剂还可逆转敲低 circPHGDH 导致的细胞外酸化率降低和耗氧率升高。相关性分析显示,22Rv1 和 VCaP 细胞中 circPHGDH 与 miR-149 的表达呈显著负相关。以上结果表明,敲低 circPHGDH 通过吸附 miR-149,抑制前列腺癌细胞的恶性生物学行为。
5、miR-149在前列腺癌细胞中靶向调控RAP1
为进一步阐明circPHGDH/miR-149 轴发挥作用的下游分子机制,我们通过 miRDB、starBase 和 TargetScan 数据库预测 miR-149 的下游靶基因,共得到 153 个共同候选靶基因(图 4a)。京都基因与基因组百科全书富集分析显示,这些靶基因富集于包括 Rap1信号通路在内的多条信号通路(图 4b)。已有研究表明,Rap1 信号通路的激活可促进前列腺癌细胞的迁移、侵袭及肿瘤发生和转移,因此我们选择该通路中的关键分子 RAP1B 开展后续研究。
生物信息学分析预测了miR-149 与 RAP1B 的 3' 非编码区的潜在结合位点(图 4c)。双荧光素酶报告基因实验显示,过表达 miR-149 可显著降低含野生型 RAP1B 3' 非编码区的报告基因的荧光素酶活性,而对突变型报告基因无显著影响(图 4d)。RNA 下拉实验证实了二者的直接相互作用,生物素标记的 miR-149 探针可特异性富集 RAP1B 信使 RNA(图 4e)。
上下游调控关系验证显示,敲低circPHGDH 可显著降低 RAP1B 的信使 RNA 和蛋白表达水平,而下调 miR-149 则可逆转该下调效应(图 4f、g)。临床样本检测结果显示,前列腺癌组织中 RAP1B 的表达显著高于癌旁正常组织(图 4h),且 Pearson 相关性分析显示,前列腺癌组织中 RAP1B 的表达与 miR-149 的表达呈显著负相关(r=-0.629,P<0.001;图 4i)。细胞系检测结果显示,与 WPMY1 细胞相比,前列腺癌细胞系中RAP1B 的信使 RNA 和蛋白表达均显著上调(图 4j、k)。以上结果证实,RAP1B 是 miR-149 在前列腺癌细胞中的直接靶基因。

图 4 miR-149在前列腺癌细胞中靶向调控 RAP1B
为探究 RAP1B 发挥作用的下游信号通路,我们通过 LinkedOmics 数据库预测了 RAP1B 的相关基因(图 4l),京都基因与基因组百科全书富集分析显示,这些基因富集于多条信号通路(图4m)。其中,PI3K/AKT 信号通路的激活是前列腺癌中最常见的分子事件,该通路可促进前列腺癌细胞的生长、侵袭和转移,在肿瘤发生、进展及治疗抵抗中发挥关键作用。因此,我们检测了 RAP1B 对 PI3K/AKT 信号通路的调控作用,蛋白质免疫印迹实验结果显示,过表达 RAP1B 可显著上调 PI3K 和 AKT 的磷酸化水平,而对二者的总蛋白表达无显著影响(图 4n)。以上结果提示,RAP1B 可能通过激活 PI3K/AKT 信号通路在前列腺癌中发挥癌基因作用。
6、RAP1B可逆转miR-149对前列腺癌细胞生物学功能的抑制作用
为验证 miR-149 是否通过靶向调控 RAP1B 发挥生物学功能,我们开展了挽救实验。转染 RAP1B 过表达载体后,细胞中 RAP1B 的表达显著上调,证实了转染效率。功能实验结果显示,过表达 RAP1B 可逆转过表达 miR-149 对前列腺癌细胞增殖、迁移和侵袭的抑制作用;同时,过表达 miR-149 介导的 E - 钙粘蛋白上调和 N - 钙粘蛋白下调效应,也可被过表达 RAP1B 部分逆转。此外,过表达 RAP1B 还可逆转过表达 miR-149 导致的细胞外酸化率降低和耗氧率升高。相关性分析显示,22Rv1 和VCaP 细胞中 miR-149 与 RAP1B 的表达呈显著负相关。以上结果表明,miR-149 通过直接靶向 RAP1B,抑制前列腺癌细胞的增殖、迁移、侵袭、上皮 - 间质转化及糖酵解过程。
7、敲低RAP1B抑制前列腺癌细胞的恶性生物学功能
为单独探究 RAP1B 在前列腺癌中的生物学功能,我们在 22Rv1 和 VCaP 细胞中敲低 RAP1B,荧光定量 PCR 结果显示,sh-RAP1B 可显著下调 RAP1B 的表达,证实了转染效率。功能实验结果显示,敲低 RAP1B 可显著抑制前列腺癌细胞的克隆形成、迁移和侵袭能力;蛋白质免疫印迹实验结果显示,敲低 RAP1B 可上调 E - 钙粘蛋白的表达,下调 N -钙粘蛋白的表达;细胞能量代谢检测实验显示,敲低 RAP1B 可降低细胞的细胞外酸化率、提高耗氧率。以上结果表明,RAP1B 作为癌基因,可促进前列腺癌细胞的增殖、迁移、侵袭、上皮 - 间质转化及糖酵解过程。
8、ESRP1促进circPHGDH的生物合成
鉴于剪接因子可调控环状RNA 的环化过程,我们通过功能筛选探究调控 circPHGDH 生物合成的剪接因子。结果显示,敲低剪接因子 ESRP1 可特异性降低 circPHGDH 的表达,而敲低其他剪接因子对其表达无显著影响(图 5a),因此我们选择 ESRP1开展后续研究。
临床样本相关性分析显示,前列腺癌组织中 ESRP1 的表达与 circPHGDH 的表达呈显著正相关(r=0.670,P<0.001;图 5b)。RNA 免疫沉淀实验和体外 RNA 下拉实验证实,ESRP1 蛋白可与 circPHGDH 直接相互作用(图 5c、d)。生物信息学分析在 circPHGDH 编码外显子两侧的内含子中预测到多个 ESRP1 潜在结合基序(图 5e),RNA 免疫沉淀实验进一步证实,ESRP1 可与 PHGDH 前体信使 RNA 的 A、B、C、E 区域结合(图 5f)。
定点突变实验验证了这些结合基序的功能重要性,结果显示,敲低 ESRP1 可显著降低野生型迷你基因载体介导的 circPHGDH 表达,而当 A/B/C/E、A/B 或 C/E 基序发生突变后,该下调效应被逆转(图 5g)。此外,敲低 ESRP1 可显著上调线性 PHGDH 的表达(图 5h)。以上结果表明,ESRP1 通过结合circPHGDH 编码外显子两侧内含子中的 A、B、C、E 基序,促进 circPHGDH 的生物合成。

图 5 ESRP1促进circPHGDH的生物合成
9、敲低circPHGDH抑制前列腺癌细胞中ESRP1在K43位点的乳酸化修饰
肿瘤糖酵解产生的乳酸是蛋白质乳酸化修饰的底物,可促进肿瘤的恶性进展。本研究中,我们重点探究了剪接因子 ESRP1 的乳酸化修饰。实验结果显示,乳酸处理可同时上调 ESRP1 的蛋白表达水平和乳酸化修饰水平(图 6a)。如前所述,敲低circPHGDH 可抑制前列腺癌细胞的糖酵解,因此我们检测了 circPHGDH 对 ESRP1 乳酸化修饰的调控作用。结果显示,与 sh-NC 组相比,敲低 circPHGDH 可显著降低 ESRP1 的蛋白表达水平和乳酸化修饰水平(图 6a)。
随后,我们检测了 ESRP1的蛋白稳定性,cycloheximide追踪实验结果显示,乳酸处理可延长 ESRP1 的蛋白半衰期,而敲低 circPHGDH 则可缩短其半衰期(图 6b、c)。通过定点突变实验预测并验证 ESRP1 的乳酸化修饰位点,结果显示,乳酸处理可上调野生型 ESRP1 的乳酸化修饰水平和蛋白表达水平,而当 K43 位点发生突变(K43R)后,该上调效应被完全逆转;K252R、K507R 或 K511R 突变则对乳酸介导的 ESRP1 乳酸化修饰和蛋白表达无显著影响(图 6d)。以上结果表明,敲低 circPHGDH 通过抑制糖酵解,减少乳酸生成,进而抑制 ESRP1 在 K43 位点的乳酸化修饰,降低其蛋白稳定性;而乳酸处理则可产生相反的效应。

图 6 敲低circPHGDH抑制前列腺癌细胞中ESRP1在K43位点的乳酸化修饰
10、ESRP1通过上调circPHGDH的表达促进前列腺癌细胞的恶性生物学行为
为探究ESRP1是否通过调控 circPHGDH 发挥生物学功能,我们开展了联合实验。结果显示,过表达 ESRP1 可促进前列腺癌细胞的克隆形成、迁移和侵袭能力,而同时敲低circPHGDH 则可逆转该促进作用(图7a-d)。蛋白质免疫印迹实验结果显示,过表达 ESRP1 可下调 E - 钙粘蛋白、上调 N - 钙粘蛋白的表达,而敲低 circPHGDH 可逆转该表达趋势(图 7e)。细胞能量代谢检测实验显示,过表达 ESRP1 可提高细胞的细胞外酸化率、降低耗氧率,而敲低 circPHGDH 可逆转该代谢表型(图 7f、g)。以上结果表明,ESRP1 作为肿瘤促进因子,通过上调circPHGDH 的表达推动前列腺癌的恶性进展。

图 7 ESRP1 通过上调 circPHGDH 的表达促进前列腺癌细胞的恶性生物学行为
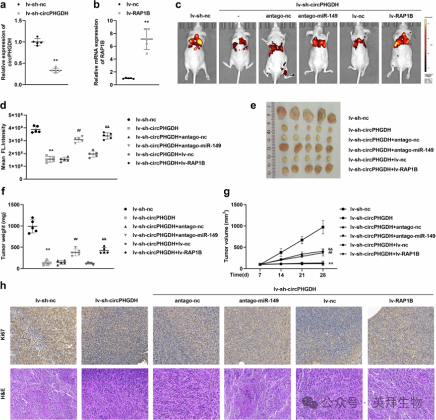
11、敲低circPHGDH通过调控miR-149/RAP1B轴在体内抑制肿瘤生长和转移
为验证circPHGDH/miR-149/RAP1B 轴在体内的功能,我们构建了前列腺癌裸鼠异种移植瘤模型。荧光定量 PCR 结果显示,22Rv1 细胞中稳定转染 lv-sh-circPHGDH 可显著下调 circPHGDH 的表达,稳定转染 lv-RAP1B 可显著上调 RAP1B 的表达(图 8a、b)。将上述稳转细胞皮下接种至裸鼠体内,待肿瘤形成后,向瘤内多点注射 antago-miR-149 或 antago-nc。
活体荧光成像结果显示,敲低circPHGDH 可显著降低肿瘤的平均荧光强度,提示肿瘤转移受到抑制;而抑制 miR-149 或过表达 RAP1B 则可逆转敲低 circPHGDH 对肿瘤转移的抑制作用(图 8c、d)。此外,敲低 circPHGDH 可显著减小肿瘤的体积、降低肿瘤重量,而抑制 miR-149 或过表达 RAP1B 可逆转该效应(图 8e-g)。免疫组化实验结果显示,敲低 circPHGDH 可显著下调肿瘤组织中 Ki67 的表达,而抑制 miR-149 或过表达 RAP1B 可逆转该下调效应(图 8h)。组织病理学染色结果显示,敲低 circPHGDH 可减轻肿瘤组织的恶性病理特征,而抑制 miR-149 或过表达 RAP1B 可逆转该效应(图 8h)。以上体内实验结果表明,circPHGDH 通过调控 miR-149/RAP1B 轴,促进前列腺癌的体内生长和转移。

图 8 敲低circPHGDH通过调控miR-149/RAP1B轴在体内抑制肿瘤生长和转移
12、过表达circPHGDH在体内促进肿瘤转移和生长
我们还探究了过表达circPHGDH 在体内的生物学功能。结果显示,22Rv1 细胞中稳定转染lv-circPHGDH 可显著上调circPHGDH 的表达。将稳转细胞皮下接种至裸鼠体内,活体荧光成像结果显示,lv-circPHGDH 组肿瘤的平均荧光强度显著高于 lv-nc 组,提示过表达 circPHGDH 可促进肿瘤转移。此外,过表达 circPHGDH 可显著增大肿瘤体积、增加肿瘤重量。免疫组化实验结果显示,过表达 circPHGDH 可显著上调肿瘤组织中 Ki67 的表达;组织病理学染色结果显示,过表达 circPHGDH 可加重肿瘤组织的恶性病理特征。以上结果进一步证实,circPHGDH 在体内可促进前列腺癌的生长和转移。
结论
总之,本研究揭示,剪接因子ESRP1可促进circPHGDH的生物合成。这种致癌性环状RNA进而通过调控miR-149/RAP1B轴促进前列腺癌细胞的糖酵解,由此产生的乳酸通过乳酸化稳定ESRP1。这一新型正反馈环路会增强前列腺癌细胞的增殖、迁移、侵袭和上皮间质转化,从而加速前列腺癌的进展。本研究为前列腺癌的发病机制提供了新见解,并表明靶向这一调控轴可能是一种有前景的治疗策略。
参考文献
Wang X, Yu L, Qian X, Yu Z. A ESRP1/circPHGDH/miR-149/RAP1B positive feedback loop promotes the malignant behaviors and glycolysis of prostate cancer cell. Exp Mol Med. 2026 Feb 27. doi: 10.1038/s12276-026-01646-x. Epub ahead of print. PMID: 41760734.