异常剪接通常归因于剪接因子(SF)突变,并与包括急性髓系白血病(AML)在内的恶性肿瘤有关。发现了一种与突变无关的方法,即真核转录起始因子eIF4E,也能广泛地重编程可变剪接(AS)。本文于2023年2月发表在《EMBO JOURNAL》期刊上。
技术路线:

主要实验结果:
1、eIF4E过表达通过其RNA输出功能影响剪接因子的蛋白水平
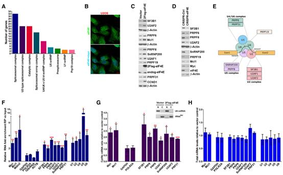
作为研究eIF4E在剪接中可能作用的第一步,作者检查了先前收集的内源性核eIF4E RIP-seq数据集,该数据集来自侵袭性B细胞淋巴瘤LY1细胞系,其中核eIF4E与约3000个转录本相关。作者分析显示,eIF4E与约100个RNA相关,这些RNA编码参与剪接调节的因子,其中53个RNA编码主要剪接体的组分,包括SF3B1和U2AF1,这些因子在AML中经常突变。有趣的是,STRING分析揭示所有主要的剪接复合体的显著富集,根据剪接组的不同,FDR范围从0.0016到2.19×10-49不等(图1A)。这个结果促使作者分析内源性eIF4E是否可以调节剪接因子的产生,从而调节剪接。
为探究潜在的eIF4E剪接轴,作者基于以下几个原因优先使用U2OS细胞进行研究。首先,与上述淋巴瘤细胞不同,U2OS细胞具有内源性eIF4E水平,这与健康的志愿者细胞相似,使作者能够测量eIF4E过表达的影响。其次,在细胞核中观察到内源性和过表达的eIF4E,这与剪接和细胞质中的潜在作用一致(图1B-H)。第三,eIF4E在这些细胞的capping、CPA、核RNA输出和翻译中发挥着公认的cap - dependent作用。最后,淋巴瘤和U2OS细胞之间这些相互作用的保守性表明这是eIF4E的一般功能,而不是淋巴瘤特有的现象。考虑到这些,作者生成了3个稳定的2FLAG-eIF4E过表达或vector对照细胞株。首先确定eIF4E是否调节SFs的水平。WB显示,在2FLAG-eIF4E细胞中,SF3B1、U2AF1、U2AF2、PRPF6、PRPF8、PRPF19、PRPF31、SNRNP200蛋白水平较Vector对照组升高约2 ~ 3倍(图1C)。CyclinD1和Mcl1作为阳性对照,而b-actin作为阴性对照,因为它们不是eIF4E的靶标(图1C)。与过表达相反,使用CRISPR-eIF4E或CRISPR-Ctrl U2OS细胞系检测结果显示内源性eIF4E敲低会降低这些SFs的水平(图1D)。这些发现表明内源性eIF4E影响剪接机制的产生,因此,eIF4E对SFs的影响并不局限于以eIF4E升高为特征的环境。总之,eIF4E依赖的方式可以驱动SFs的产生。eIF4E靶向的SFs存在于每个主要的剪接体复合体中(图1A和1E)。
接下来探究eIF4E是否通过核输出的机制影响SFs蛋白的产生。作者从核裂解物中进行eIF4ERIP以确定eIF4E是否与U2OS细胞中SFs编码的RNA结合。在IP过程中,核裂解物与甲醛交联以防止重配,并通过RT-qPCR监测RNA。观察到含有SF3B1,SNRNP200,PRPF6,PRPF8,PRPF31,U2AF1,U2AF2的内源性核eIF4ERIP相比于input,被富集了约2到4倍(图1F)。鉴于这种相互作用,作者研究了这些SFs编码RNA是否为eIF4E依赖核输出的靶标。为此,作者使用上述三种不同的细胞系,通过RT-qPCR检测2FLAG-eIF4E细胞中相对于Vector对照的细胞核和细胞质部分的RNA水平,发现它们都在eIF4E过表达后胞质/核比率增加了~2倍,表明eIF4E过表达增加了它们的核输出(图1G)。分级质控采用半定量PCR检测U6snRNA和tRNAMet,其分别表示细胞核和细胞质部分(图1G)。总之,这些发现表明,eIF4E增强SFs编码RNA核输出,这为eIF4E介导的SFs蛋白产生的升高提供了一种机制。
除了通过核RNA输出来驱动SFs的产生外,eIF4E还可能间接驱动转录和/或改变SFs编码RNA的转录稳定性,作为驱动其蛋白质产生的平行手段。然而,作者注意到文献中典型的eIF4E靶点,eIF4E过表达不调节任何RNA的总水平(图1H)。因此,eIF4E不影响这些SF编码转录本的稳态转录或RNA稳定性。

图1eIF4E通过其核运输活性改变SF景观
为分析eIF4E依赖的RNA输出与其翻译功能对SF蛋白产生的相对贡献,作者使用了一个功能分离突变体。eIF4ES53A突变体具有完全结构,结合m7Gcap,促进eIF4E依赖的翻译和野生型eIF4E;然而,它不能促进依赖eIF4E的核内RNA输出。作者比较了2FLAG-eIF4E、S53A突变体和Vector对照的SFs蛋白产量。检测了每个细胞系的3个稳定克隆,并注意到野生型和S53AeIF4E表达水平相似(图2A)。正如预期的那样,作为eIF4E-RNA输出的既定目标,如CCND1,S53A突变体不能刺激细胞cyclinD1蛋白的产生,其水平与Vector对照组相似,而在野生型eIF4E过表达的细胞中,其水平如预期的那样升高。总之,对于所测试的SFs,S53A突变体没有像野生型eIF4E那样促进蛋白表达,这证实了eIF4E在SFs蛋白升高中具有核输出作用。
为更深入地研究一些SFs在RNA输出和翻译水平上共同调控的可能性,作者使用多聚体装载来直接测量翻译效率,即每个转录本装载的核糖体数量(图2B)。如预期的,2FLAG-eIF4E和Vector细胞的整体多核糖体特征是不可区分的(图2B)。在较重的馏分中发现的转录本,每个转录本有更多的核糖体,因此比在较轻的馏分中发现的转录本翻译效率更高。用RT-qPCR比较了2FLAG-eIF4E和Vector U2OS细胞系中单体、轻质和重质多核糖体部分的SF编码RNA含量(图2B)。预计在翻译水平上受到影响的RNA在重核糖体部分会增加,同时在轻核糖体和单体部分会减少。发现ACTB mRNAs没有因为eIF4E的表达而发生改变,而阳性对照MYC和VEGF则如预期的那样转移到较重的核糖体中。PRP31、U2AF1、SNRNP200或PRPF6转录物的核糖体负荷没有变化。然而,PRPF8、SF3B1和U2AF2 mRNAs的特点是eIF4E依赖性地转移到重多核糖体,并在轻核糖体和单体部分减少(图2B,中间部分)。与S53A突变体观察到的蛋白水平一致,观察到这里的大多数eIF4E目标是核输出目标;然而,少数目标在输出和翻译水平上都对eIF4E敏感,使得它们对eIF4E水平更加敏感。
综上所述,eIF4E与许多SF编码RNA相互作用并促进其核出口。此外,eIF4E并没有调节这些转录物的稳态转录或稳定性。对S53A突变体的研究强烈支持eIF4E的核RNA输出功能在驱动SF蛋白生产中的主要作用,但对一些SFs来说,也有翻译的贡献,使这些后一种RNA对eIF4E失调更加敏感。

图2分析S53AeIF4E突变体对其改变SF景观能力的影响及其在翻译中的作用
2、eIF4E在AML细胞系和原发性AML标本中驱动SFs的产生
为从遗传学角度剖析eIF4E在AML背景下的作用,并与U2OS进行比较,以确定这些eIF4E机制是否在不同的细胞类型中是保守的,构建了eIF4E或Vector NOMO-1稳定细胞系。NOMO-1 eIF4E细胞产生的eIF4E蛋白水平和定位与高eIF4E AML标本相似(图3A)。相比于对照组,这些SFs蛋白水平在NOMO-1 eIF4E细胞中上调(图3A)。而使用eIF4E inhibitor ribavirin的效果则相反(图3B)。因此,eIF4E对SFs的调控也适用于AML细胞。
接下来,研究原发性AML标本中eIF4E状态是否与SFs水平相关。如图3C所示,结果和AML细胞类似,相比于健康或正常组,eIF4E高表达的AML患者组SFs蛋白水平显著升高(图3C)。因此,这些SF的升高并不是AML患者标本的普遍特征,而是与eIF4E水平相关,这与在U2OS和NOMO-1细胞中的研究一致。

图3eIF4E在AML中重编程SF景观
随后检测eIF4E是否与SFs相互作用,为eIF4E可能影响剪接的提供额外手段。在RIPs之前,核裂解物用甲醛交联,以防止处理过程中的重新组合。观察到内源性eIF4E与U1、U2、U4、U5和U6snRNAs免疫共沉淀,相比于input,在U2OS细胞(图1F)以及NOMO-1细胞(图3D)的核裂解物中富集了约3至10倍。内源性eIF4E与阴性对照(GAPDH和ACTB)无关。此外,在U2OS或NOMO-1细胞中eIF4E过表达后,UsnRNAs的水平没有改变,这表明eIF4E没有导致更多剪接体的产生(图1H和3E)。鉴于UsnRNAs在剪接体中发挥结构和催化作用,作者研究了eIF4E是否与剪接体的蛋白质组分物理相关,结果发现内源性eIF4E与U2OS(图4A)和NOMO-1细胞(图4B)中每个主要剪接体复合体的蛋白组分发生免疫沉淀,但不沉淀阴性对照。因此,正如在eIF4E依赖capping和CPA中观察到的那样,eIF4E促进SFs的产生可能是为了增加其与它们的蛋白质形式物理相互作用的能力。总之,eIF4E与几个主要剪接体的SF和UsnRNAs结合,并在AML和U2OS细胞环境中提高了SF蛋白水平。因此,eIF4E被定位为在不同的细胞环境中调节剪接,这表明这可能是eIF4E的一个广泛适用的特性。
4、eIF4E与剪接体的相互作用是RNA和m7Gcap敏感的
如上文所述进行免疫沉淀,只是由于RNAse步骤,U2OS细胞的核裂解物没有甲醛交联,然而,即使在没有交联的情况下,在未处理的对照组中,SFs和eIF4E之间也观察到相同的相互作用(图4A vs 4C)。观察到SF3B1,U2AF1,U2AF2,PRPF6和PRPF8都存在于未处理的对照中,并且这种相互作用在RNAse处理后减少了约5倍(图4C)。分离对照表明,作为核标志物的Lamin在这些核裂解物中富集,而MEK1作为细胞质标志物缺乏,此外,在处理或未处理的样本中,eIF4E均未与Lamin免疫沉淀(图4C)。因此,eIF4E-SF相互作用需要完整的RNA。
考虑到RNAse处理同时针对底物m7Gcap的pre-mRNAs和UsnRNAs,作者研究了用m7Gcap的类似物处理的影响,这将破坏m7Gcap的mRNA相互作用而不影响UsnRNA介导的相互作用。进行eIF4ERIPs作为m7GpppG或阴性GpppG对照的功能,并通过WB监测SF的关联(图4D)。关于RNAse处理,核裂解物没有甲醛交联,eIF4E在m7GpppG或GpppG处理的样品中都能免疫沉淀自身(图4D)。此外,eIF4E-4EBP1的相互作用没有受到m7GpppG或GpppG的影响,eIF4E-IP与阴性对照H2B也没有影响。相对于GpppG对照组,eIF4E与PRPF6、U2AF3和SF3B1之间的相互作用被m7GpppG处理减少了2-5倍(图4D);此外,HuR/ ELAVL1-eIF4E复合物在m7GpppG处理下也减少了约5倍(图4D)。鉴于eIF4E通过m7Gcap相互作用与大多数RNA相关,这些研究表明,eIF4E和SF的相互作用是由底物m7GcapRNA介导和/或稳定的。这些结果表明,eIF4E招募了选定的m7Gcap的RNA到剪接体,并且/或者在那里稳定了它们的相互作用。

图4eIF4E以RNA和帽依赖的方式与剪接机制发生物理相互作用
5、单独过表达eIF4E足以改变剪接程序
基于上述发现,作者监测了eIF4E对U2OS细胞整体水平剪接的影响。使用rMATS,观察到约760个转录物的约890个剪接事件被改变(FDR-adjusted P-value < 0.15; inclusion differences of > 0.05 or < 0.05),使用更严格的截断值(Pvalue< 0.1, inclusion level differences of > 0.1 or < 0.1),观察到493个转录物的555个剪接事件(图5B)。在RNA-Seq实验中,共检测到TPM大于10的5738个被注释的转录物,表明约15%的被注释的转录物是以eIF4E-dependent的方式进行差异剪接的。SE是最频繁的事件(约55%),其次是MXE事件(约30%)(图5A)。聚类热图显示所有类型的剪接事件仅基于eIF4E水平被分离(图5B)。GO分析显示,这些转录本参与的GO条目包括细胞周期、膜运输、DNA修复和微管细胞骨架组织。PPI富集分析与GO一致,排名靠前的是细胞周期,RNA代谢和膜运输(图5C)。这些结果表明单独过表达导致AS景观改变。

6、在AML中eIF4E水平与差异剪接程序相关
接下来研究了eIF4E依赖性剪接在AML中的相关性,因为在AML中用利ribavirin靶向eIF4E提供了临床益处,包括在早期临床试验中AML患者中的一部分得到缓解。第一步,作者分析了来自437份AML患者样本和17份来源于人脐带血的正常CD34+细胞样本的RNA-Seq数据(图6A-C)。通过RNA-Seq数据对样本进行了预筛选,以确保样本不携带AML中报告的主要突变,即U2AF1、SRSF2或SF3B1的突变,使用正常CD34+细胞作为eIF4E水平基准,将AML标本分为高eIF4E组和正常eIF4E组(图6A-B)。在rMATS分析中,选择10个eIF4E水平最高的AML标本和11个eIF4E水平正常的标本,即与正常CD34+细胞中的水平重叠或低于其水平(图6A-C)。相应的临床数据显示,与11名eIF4E水平最低的AML患者(1396天,图6C)相比,10名高eIF4E的AML患者的总生存期急剧下降(中位生存期136天,图6C)。用rMATS比较这些高eIF4E和正常eIF4E标本的剪接谱,观察到~1,600个差异剪接事件,影响到~1,500个RNA(FDR-adjusted Pvalue< 0.1, absolute value of inclusion level differences of > 0.1),如果降低阈值((absolute inclusion value difference of > 0.05 and FDR-adjusted Pvalue< 0.15),则有~12,000个差异剪接事件影响~4,600个转录物(图6D)。对这些AS事件进行无监督聚类分析,发现AML患者eIF4E表达状态与MXE事件密切相关,在监测MXE事件时,20/21例AML标本的eIF4E水平是聚集的基础(图6E)。与U2OS细胞相似,观察到eIF4E依赖的MXE靶点的前GO富集项与U2OS数据集中的高度相似:细胞周期,DNA修复,膜运输和RNA代谢,PPI富集于有丝分裂中心体、膜运输和notch信号通路(图6F)。U2OS和AML数据集中所有eIF4E依赖的剪接靶点的交集获得了一组核心的约450个常见RNA靶点(图7A)。类似的,GO和PPI分析显示它们也富集到细胞周期,DNA修复,膜运输,染色质修饰,适应性免疫系统,MYC激活等(图7B)。

图6 AML中eIF4E依赖的AS事件
7、eIF4E AS靶向的一个子集与核eIF4E发生物理相互作用
作者使用RT–qPCR验证了图7A中核心拼接目标中的几个eIF4E诱导的可变剪接事件(图7C)。作者调查了eIF4E是否在剪接体之前(或与剪接体一起)被招募到pre-mRNA上?或者这些eIF4E-转录物的联系是否是剪接产物特异性的。为解决这个问题,使用甲醛交联进行核eIF4ERIPs并使用特异性引物RT-qPCR分析RNA含量。结果与用底物和产物RNA的引物获得的RNA的水平进行了比较,后者作为正常化对照。观察到,eIF4ERIPs与尚未经历目标剪接事件("未剪接")的转录本,以及那些已经经历了剪接事件("已剪接")的IL1B、IL4R、IKBKB、FAAP20和MAPK8IP3富集(图7D)。这些发现表明eIF4E在至少某些剪接靶点的剪接中起直接作用。此外,这些研究首次表明eIF4E与pre-mRNA结合,这对eIF4E的功能具有重要意义。

图7识别和验证核心剪接网络以及与pre-mRNAs AS靶点的物理相互作用
总之,本研究证实,核eIF4E与SF编码的RNA有物理联系,并驱动它们的核输出,这些转录物的核输出增强反过来又增加了它们对翻译机器的可用性,并提高了SF蛋白的水平,并且eIF4E在整体水平重建了细胞SFs(图7E)。
参考文献:
Ghram M, Morris G, Culjkovic-Kraljacic B, Mars JC, Gendron P, Skrabanek L, Revuelta MV, Cerchietti L, Guzman ML, Borden KLB. The eukaryotic translation initiation factor eIF4E reprograms alternative splicing. EMBO J. 2023 Feb 27:e110496. doi: 10.15252/embj.2021110496. Epub ahead of print. PMID: 36843541.