结直肠癌(CRC)患者死亡的主要原因是肿瘤转移。越来越多的证据表明,circRNA在癌症的起始和发展中发挥着关键作用。然而,circRNAs协同癌症转移的潜在分子机制仍不明确,需要进一步澄清。因此,目前有研究表明CircHERC4通过miR-556-5p/CTBP2/E-cadherin通路在促进肿瘤侵袭性中发挥关键作用,是疾病的预后生物标志物,证明CircHERC4可作为CRC患者的一个可开发的治疗靶点。该研究发表在《Journal of Hematology&Oncology》,IF: 17.388。
技术路线:

主要研究结果:
1. 结肠癌中circHERC4的识别和特征
作者选择结肠癌组织和配对的相邻非肿瘤组织进行RNA序列分析,以获得CircRNA的表达谱。根据fold change ≥10.0 和P< 0.05,筛选了转移相关的CircRNA,最后应用transwell侵袭试验筛选出功能性CircRNA,最终筛选出circHERC4(has_circ_0007113)(图1a)。通过RNase R和放线菌素D处理后,HERC4 mRNA水平显著下调,而circHERC4 mRNA水平保持不变(图1c, d)。此外,通过核质分离后的qRT-PCR,发现circHERC4主要位于细胞质中(图1e)。

图1 circHERC4在CRC细胞中的鉴定和表征
2. circHERC4而非HERC4 mRNA的过度表达与结肠癌患者预后不良相关
qRT-PCR检测120对组织样本(120个癌组织和120个正常组织)中circHERC4的表达。结果表明,在结肠癌患者中,circHERC4的表达显著增加(P<0.001)(图2a)。circHERC4的高表达与淋巴转移(P<0.01)(图2b)和远处转移(主要是肝转移)呈正相关(P<0.01)(图2c)。对具有临床特征的120例结肠癌患者进行相关分析,发现circHERC4表达与病理分期和组织学分级相关(表1)。circHERC4的过度表达与结肠癌中宿主HERC4mRNA无关(图2d)。Kaplan-Meier生存分析显示,circHERC4高表达的患者总体生存率较低(P<0.05)(图2g)。HERC4 mRNA表达水平与患者预后无关(图2h)。综上所述,这些结果表明,circHERC4(而非其宿主HERC4 mRNA)在CRC组织中显著上调,而更高的circHERC4表达可能意味着预后不良。

图2 CircHERC4在CRC组织中过表达并与转移相关
表1 circHERC4低表达和高表达的CRC患者的临床特点

3. CircHERC4作为一种致癌基因,在体外和体内促进CRC的增殖、迁移和侵袭
为了确定circHERC4的功能作用,检测了circHERC4在人正常结肠上皮细胞、HCoEpic和CRC细胞(HCT116、DLD-1、HT29、LoVo和SW480)中的表达。结果发现circHERC4在CRC细胞中的表达显著上调,其中与HCoEpic细胞相比,circHERC4在DLD-1和HCT116细胞中的表达相对较高,而在SW480细胞中的表达相对较低(图3a)。因此,选择HCT116、DLD-1和SW480细胞进行进一步研究。首先设计了针对circHERC4剪接序列的siRNAs(图3b)。DLD-1和HCT116细胞转染circHERC4 siRNA,其成功沉默circHERC4,但未沉默HERC4 mRNA(图3c)。根据CCK-8实验,沉默circHERC4显著抑制了DLD-1和HCT116细胞的活力(图3d)。集落形成实验显示,与NC相比,circHERC4下调组的DLD-1和HCT116细胞增殖能力也受到抑制(图3e)。此外,transwell实验显示,沉默circHERC4抑制了DLD-1和HCT116细胞的迁移和侵袭能力(图3f)。过表达circHERC4质粒转染到SW480细胞中,发现circHERC4明显增加(图3g)。结果表明,circHERC4过表达显著促进了体外CRC细胞的增殖、迁移和侵袭能力(图3h-j)。
异种移植和转移小鼠模型也支持circHERC4在体内发挥致癌作用的观点。干扰circHERC抑制肿瘤的生长速度和肿瘤重量 (图3k-m)。与阴性对照组相比,sh-circHERC4组肺、肝转移的发生率显著降低(图3n)。HE染色显示sh-NC组转移结节面积极高,而sh-circHERC4组转移结节面积显著降低(图3o)。以上数据证实了circHERC4在体外和体内均能促进CRC的进展,特别是转移。

图3 CircHERC4作为一种致癌基因,在体外和体内调节增殖、迁移和侵袭
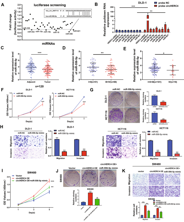
4. CircHERC4在CRC细胞中直接与miR-556-5p结合
在双荧光素酶报告实验中,miR-556-5p具有最大的荧光素酶活性抑制作用(图4a)。RNA pull-down实验后的qPCR结果显示,circHERC4 mRNA显著富集,而宿主HERC4 mRNA则不显著富集。通过qPCR检测circHERC4 pull-down部分中所有具有荧光素酶活性抑制作用的7个miRNA。circHERC4 pull-down部分中miR-556-5p的富集显著高于NC组和其他miRNAs(图4b)。这些结果提示miR-556-5p直接与circHERC4结合,并可能参与了circHERC4在CRC中的功能。

图4 CircHERC4通过与miR-556-5p相互作用促进CRC细胞增殖、迁移和侵袭
5. 抑制miR-5565p可介导circHERC4的致癌功能,激活CRC中的Notch信号通路
qPCR检测证实了miR-556-5p在CRC组织中下调(图4c),miR-556-5p在有淋巴转移(图4d)或远处转移(图4e)患者中的表达水平要低得多。淋巴结转移阳性的患者miR-556-5p水平较低,而其他特征与miR-556-5p的表达无显著相关性(表2)。miR-556-5p能显著抑制CRC细胞的增殖、迁移和侵袭能力(图4f-h)。拯救实验中miR-556-5p模拟物可以部分恢复过表达circHERC4增强的SW480细胞的增殖、迁移和侵袭能力(图4i-k)。综上所示,这些结果提供了证据,表明miR-556-5p具有抗癌作用,并通过直接结合CRC部分介导circHERC4的致癌功能。
根据维恩图(图5a),筛选出了9109个在circHERC4沉默和miR-556-5p过表达的DLD-1细胞中显著改变的转录本。KEGG通路富集分析显示,这9109个转录本富集在许多肿瘤相关信号通路中,尤其是与结肠癌发生相关的Notch信号通路(图5b)。因此, circHERC4可能通过激活Notch信号通路促进细胞转移,而Notch信号通路可能被miR-556-5p阻断。

图5 CTBP2是miR-556-5p的靶基因
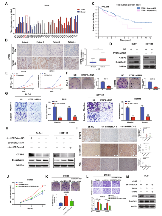
6. CTBP2是miR-556-5p的靶点,通过抑制E-cadherin在结直肠癌中的表达而发挥致癌作用
热图显示Notch信号通路中大部分基因通过沉默circHERC4和过表达miR-556-5p而下调(图5c)。结合生物信息学分析,CTBP2被预测为miR-556-5p的靶点(图5d)。荧光素酶报告实验表明miR-556-5p的过表达显著降低了包括CTBP2野生型结合位点而不包括突变型结合位点的载体的荧光素酶活性(图5d)。Western blot实验证明,miR-556-5p可以显著抑制CTBP2的蛋白水平,但却挽救了CTBP2靶向E-cadherin的表达(图5e)。
GEPIA数据库和免疫组化试验发现CTBP2蛋白在结直肠癌组织中表达水平较癌旁正常组织上调(图6a,b)。Kaplan Meier生存分析评估CTBP2高表达与CRC患者较低的生存概率显著相关(图6c)。敲除CTBP2促进E-cadherin蛋白表达水平下降(图6d)。与NC相比,沉默CTBP2显著抑制了细胞增殖 (图6e-g),这些结果为CTBP2是miR-556-5p的靶基因,其过表达通过抑制E-cadherin介导CRC肿瘤转移提供了重要的认识。

图6 CTBP2在CRC组织中过表达,可促进CRC细胞的进展
7. 沉默CTBP2可以消除过度表达circHERC4所引起的效应
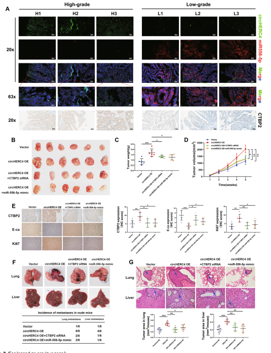
当circHERC4被敲低时,CTBP2蛋白水平显著下降。相反,CTBP2的下游靶蛋白E-cadherin在这些条件下显著增加(图6h),Ki-67在circHERC4沉默后急剧下调(图6i)。挽救实验来研究circHERC4和CTBP2之间的功能相互作用。与转染空载体或siNC模拟物的SW480细胞相比,转染CTBP2 siRNA模拟物的过表达circHERC4细胞的增殖、迁移和侵袭能力明显下降(图6j-l),circHERC4的致癌功能可以通过消除CTBP2的表达而部分逆转。Western blotting结果显示,CTBP2可以部分恢复circHERC4对E-cadherin表达的影响(图6m)。circHERC4和CTBP2在高级别CRC组织中过表达,而miR-556-5p在低级别CRC组织中更丰富(图7a)。异种皮下移植的结果表明,circHERC4过表达可加速肿瘤生长,注射CTBP2 siRNA或miR-556-5p mimic后,这种作用可被抑制(图7b-d)。免疫组化实验表明,沉默CTBP2或过表达miR-556-5p来部分挽救circHERC4对CTBP2 和Ki67促进、E-cadherin抑制的作用。在尾静脉注射小鼠模型中,上调circHERC4可促进肺和肝脏转移性结节的形成,当CTBP2下调或miR-556-5p上调时,circHERC4诱导的致癌作用被阻断(图7f-g)。总的来说,这些结果证明CTBP2可以促进CRC的进展,并且在体内和体外都受到circHERC4/miR-556-5p轴的调控。

图7 CTBP2受circHERC4/miR-556-5p相互作用的调控
研究结论:
综上所述,该报告发现了一个之前未被发现的致癌驱动因子circHERC4在CRC组织中升高,并与CRC的增殖、迁移和侵袭相关。此外,circHERC4在CRC患者中的高表达与转移和较差的生存率呈正相关。作者提出了circHERC4可以阻断miR-556-5p对CTBP2的抑制活性的机制。因此,沉默circHERC4可以下调CTBP2的表达,并伴随E-cadherin的激活。该研究结果表明,circHERC4可能是一种潜在的预后生物标志物,沉默circHERC4为CRC治疗提供了一个新的治疗靶点(图8)。

图8 circHERC4通过miR-556-5p/CTBP2/E-cadherin信号通路促进CRC发病和转移的机制示意图
参考文献:
He J, Chu Z, Lai W, et al. Circular RNA circHERC4 as a novel oncogenic driver to promote tumor metastasis via the miR-556-5p/CTBP2/E-cadherin axis in colorectal cancer. J Hematol Oncol. 2021; 14(1):194.